你是充滿自信的人嗎?還是認為自己比別人不足,總是無法對任何事情上手?知名童書插畫家與作家Peter H. Reynolds以簡單的小故事〈點〉(The Dot)啟發生活中的大意義,鼓勵人勇敢接受挑戰、追尋夢想。故事是這樣的:一位名叫Vashiti的小女孩認為自己不會畫畫,在美術課中交了白卷,老師鼓勵她從畫出一個「點」開始創作,引導她在畫紙上自由的發想、揮灑,Vashiti漸漸相信自己其實擁有繪畫的天份,帶著熱情投入了繪畫的美好世界,最後甚至在學校舉行畫展,成為名符其實的小畫家。

這件作品一出版便大受大人小孩的歡迎,受到廣大的討論和迴響,在台灣更獲得「好書大家讀」2003年度最佳童書、中國時報「開卷」好書榜、聯合報「讀書人」好書榜與新聞局推介中小學生優良課外讀物等肯定。許多成年人為此深受感動,認為這本書在一路上鼓舞了他們,相信自己是最好的、可以的。
不論是大人或小孩,都需要自信心的建立,在英語學習又何嘗不是如此? PEI的小一英文教材課本中就讀的到這個動人的故事。簡潔不造作的文字引人入勝,加上Reynolds的繽紛童趣插圖,有如傑出精緻的故事書,能更順利的引導孩子認識繪畫、藝術,無論在創作或是語言上都能更自在有信心的發揮自己的創造力。


PEI採取的多學科整合英語的教學方式呼應了內容語言整合學習法( Content and Language Integrated Learning, CLIL)的核心精神,在我們選用的教材書中,有藝術、自然、動物、科學等學科,讓孩子同時拓展知識與開創外語能力。我們的教材皆以純正英語人士編寫,內容語料自然真實,繪圖也豐富有趣,相較而言,國內的英語教材太過強調英語的學習而非學英語的樂趣,常容易使學齡前兒童失去對英語的興趣。
上述的內容語言整合學習法為一種雙軌道並進的學習法,應用在閱讀與語言的學習與教學上。亦即,在學習的過程中,閱讀內容與語言是彼此交織的。這樣的學習法在數十年來已經廣泛的運用在雙語的教學中。利用直接透過語言學習新知,而非先學習語言而後應用在新知上,加強學習的效率,並同時提升語言的實用性。
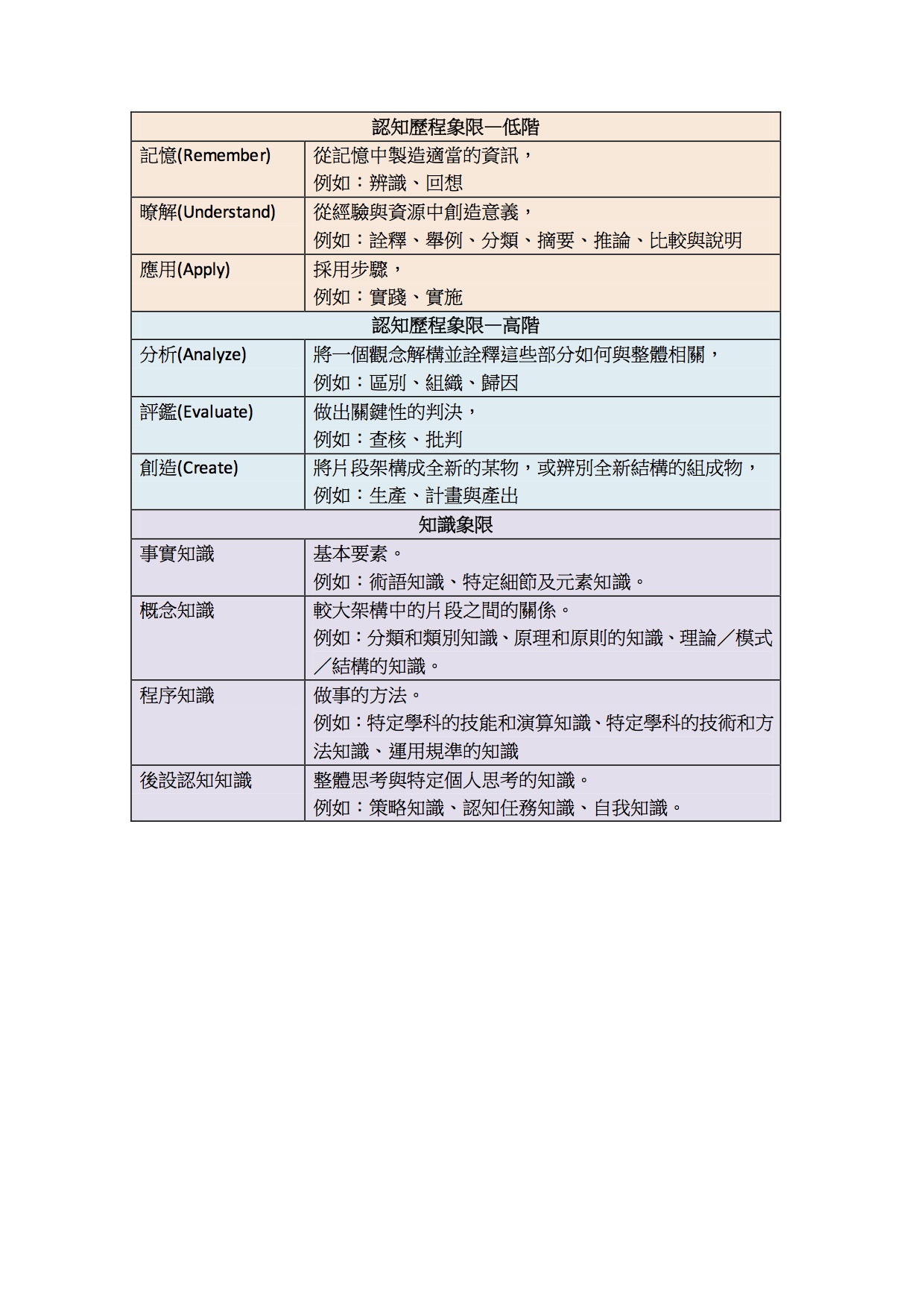
在CLIL的學習法中,將一系列的思考與解決問題的能力整合起來是很重要的。1956年,Blooms發表了六個思考過程的分類,2001年,Anderson與Krathwohl為Blooms的「認知歷程象限」增添一個新的「知識象限」(見下表),此系統將思考的過程與知識的構成銜接為一體,正符合CLIL學習法的概念化內容學習。理想的學習歷程應是六個階段兼顧與並重,然而目前我國國內的語言教學仍局限在低階的記憶與了解上,學生甚至對應用英文的能力和經驗都還很陌生,更罔論更高階的分析、評斷與創造的能力的培養。如此,將造成孩子的學習開端即面臨狹隘的死背與填塞,而錯過更宏觀更有開創性的思維訓練,甚為可惜。
此外,PEI的小一英語教材中的每一篇設計課程皆有簡明的圖示法,指出該課程欲為孩子建立的思考技巧,這也是我們非常重視的學習方法—「心智圖法」。此法藉著圖像,視覺性的產出資訊,常以單一觀點為中心,圖像式的向外發散擴張,以激發思考、協助了解、引發創意並提升問題解決認知歷程象限能力與記憶力。
綜合以上兩個學習方法,我們相信小一的孩童應是在奠定英語基礎的同時,同步鼓勵創造力,並協助養成自己的觀感,以及對事物的判斷與分析能力。PEI即將於5/30(五)晚間七點舉辦大班升小一英文班說明會,歡迎您與孩子一同前來體驗知識與語言並重、興趣與能力兼得的學習環境!
有任何疑問歡迎電洽 02-2927-9338



