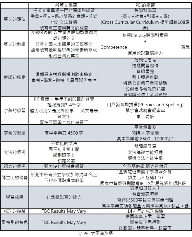
學英文為何要選PEI? 又到了畢業季節,今年的小一、國一、還有高一要面對的是一個尚未完工的108課綱教材的編審,看來九月全面執行的目標可能要稍微延後了。 英文的學習在台灣從不會在任何同學身上缺席,但學習的良莠,則要看長時間的歷練、成績、與口碑; 不但要看當下的成績,更要看看畢業後的競爭力。 特別為家長們準備了PEI太平洋英語的優勢對照表,讓大家能更一目了然的知道,選擇太平洋就等於踏上把英文學好的路上。 #2019秋季班即日起接受報名 #小一初學班僅開一班接受八名同學 分享此文: 分享到 Facebook(在新視窗中開啟) Facebook 分享到 X(在新視窗中開啟) X 喜歡 正在載入...