恭喜本班小學三年級黃翊宸同學,通過GEPT全民英檢中級初試!



我們小學高階Escalate班的課程中,包含著提升學生對不同文化之敏感度的訓練。透過跨文化議題探討,豐富同學們對國際視野的多方觀點,不僅增進跨文化溝通之技巧與能力,更重要的是,在全球化趨勢下,培養自我獨立思考及接受多元文化與知識之國際視野。
在以下兩篇文章中,我們小學部Shawn李柏翔同學與Kate李竹君同學,都展現出具備上述的敏感度,運用科技網路針對所要研究的主題做搜尋,並條列式梳理思緒 歸納整理出重點,
並運用完整的文法句型及文章架構呈現出他們的研究結果。
寫作佳作選輯
就讀小學三年級的黃翊宸Eddy同學自小就展現出過人的邏輯分析能力,寫出的文章結構嚴謹,善用大量的形容詞與譬喻來表達他的見解。在此分享他的兩篇創作。



在PEI太平洋英語,學習上天天都有令人振奮的消息和大家分享。我們要特別恭喜徐翊瑄Kate同學,在成功挑戰全民英檢(聽力滿分)後,再闖劍橋KET,勇奪高分,作文更是寫出滿分,順利獲得認證!
開春第二天,同學們的戰況佳績不斷地從前線傳來:在此恭喜徐翊瑄,王于宸,鄒晨嘉同學高分通過全民英檢初級初試檢定。



在鞭炮聲的伴隨下,傳來我們小學部Journeys 2.2班同學的佳績。去年12月底參加劍橋Flyers測驗的王舜民、王堯平、邱涵靖同學,都以幾乎滿盾的成績通過檢定的考驗。
在PEI太平洋英語,我們注重學習力及素養力的打造;上課時全程由外籍教師以英語授課,鍛鍊同學的聽說能力,使孩子能們全時沉浸在正規英語使用法的氛圍裡,使其能自然而然的使用出流利的英語。這樣的方式,讓學習不再只是重視於字彙與文法上的知識傳授,而是真正有效率的讓學生親近英語, 讓語言不再只是學科,而是學習知識的工具,並了解語言溝通的重要性。PEI同學在溝通方面的優勢,可以從我們所有參加考試的考生口說 , 每每都能夠考出滿分中看出端倪。
最後在此分享考試成功的三大秘訣,那就是平時養成固定的練習習慣,培養正向的心理素質,還有培養自律的學習。#PEI太平洋英語小學部






在此要特別恭喜本班從小學二年級一路唸到高中畢業的劉孟婷Christine同學,錄取加拿大國際聞名的,曾經培養出八位諾貝爾獎得主的卑詩省University of British Columbia 英屬哥倫比亞大學的教育碩士班!
孟婷同學在學生時期的英文就表現優異,之後就讀師範大學時期除了到荷蘭當交換學生,獲取寶貴的學習與生活經驗之外,還爭取到外交部工作,她豐富的大學學習歷程堪稱是後進的模範。

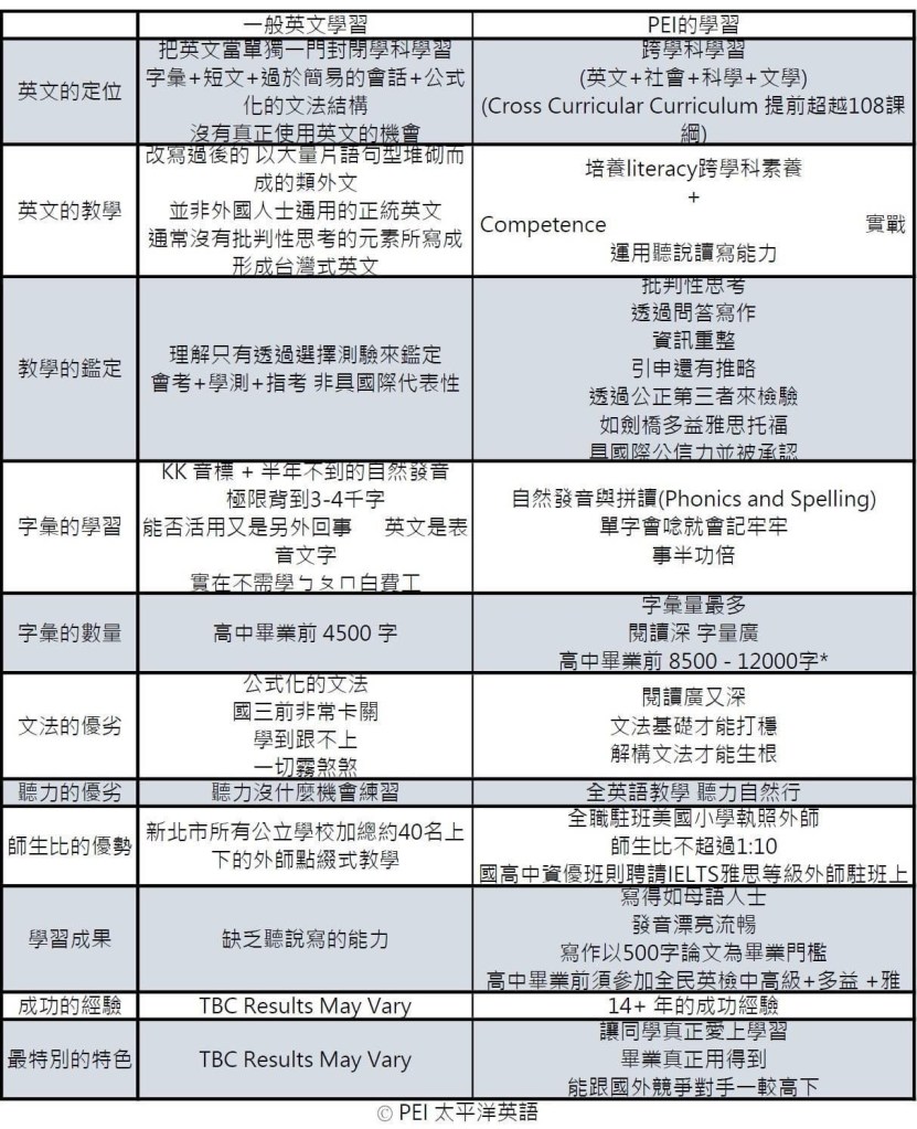
台灣補教界自從有全英語教學或使用美國小學教材作為教學主軸,至今已有了二十多個年頭了。
但若以結果論,很多同學們都壯志未酬
不是贏在起跑點,輸在終點
再不就是小時了了,國中起就越來越不佳
真正問題的核心,其實不過就是:
沒有掌握正確的學習方法
Christine劉孟婷同學,從小二初學就到PEI太平洋英語學習英文,一路到高三上升大學,不僅順利考上理想志願台灣師範大學。考前還有餘力半年前都完全不用衝刺 (因為她早已準備好了),還能輕鬆的參加國內外考試:
會考A++
學測英文15級分
指考英文90分
GEPT全民英檢中高級
TOEIC多益940分
雅思IELTS 7分
這是因為PEI提供從初級到高中完整學程規劃,讓她一路走來能完勝所有市面上的所有國內外考試; 超過升學過程中所需要的各種英文門檻!! 這證明了學習方法若正確,考試勝利絕對無法擋! 英文不是背單字解文法的學得來的!
不要再用舊方式學英文了,快來參加PEI太平洋,你將會發現學好英語除了要恆心、毅力、勤奮之外,用對方法才是真正決定最後勝負的關鍵。
您是否擔心孩子在學習英語時單字量落後他人?最新修訂的108課綱令人失望的訂出4500單字量的低標準,但任何高中畢業生若注重英文與生活結合,跨領域的學習應用,將來若想要征服多益雅思托福加上原文教科書,他需要的絕對不僅止於這4500字。學生的涉略需要加深、加廣,而這得靠平時的一點一滴累積;從小就得超前部署,才能超越他人
在PEI的教學環境下,學生從來都不需要刻意的死背單字,反而是自然而然的,跟著老師學會「使用」許多新單字。以我們採用美國小學教材Journeys為例,課文中主要單字大約8-10個,加上習題本中的拼讀spelling補充單字和自然發音法詞彙共20到30個不等,學生在每一課學到的單字總共多達40幾個。一年下來若唸完25課,一千個單字就輕而易舉的到手了。
單字學習並非我們想像中的困難,在PEI我們讓學生們透過課堂上的聽說讀寫,在短時間內往大腦輸入了很多字彙,無需刻意額外花時間背。教材中多樣化的練習,例如:同義字、反義字比對 、 發音練習 、 詞彙類比、字根字首字尾的變化練習…等等,課堂中有大量發言機會及作文練習,配合課本中的文章閱讀及絕對必要的「課·後·複·習」,學生很輕易的就能將單字經由使用而融會貫通。高中畢業時,習得8000到12000字絕非難事。
在PEI學習,您將會發現孩子們從此再也不用糾結於「背單字」!
#JourneysGrade1/3/5九月份即將開新班報名請早 #國高中銜接Journeys還有三套宇宙無敵教材都在PEI
